宁晓东:AI如何重构敏捷组织?
AI重构组织管理的底层逻辑
- 生产力决定生产关系:AI作为当前最活跃的生产力要素,推动企业管理规则发生根本性变化。
- 组织治理的关键作用:治理机制如同企业的骨架,决定其发展的速度和持久性。
- 核心转变:AI时代要求企业从传统科层制向更灵活、更以客户为中心的结构转型。
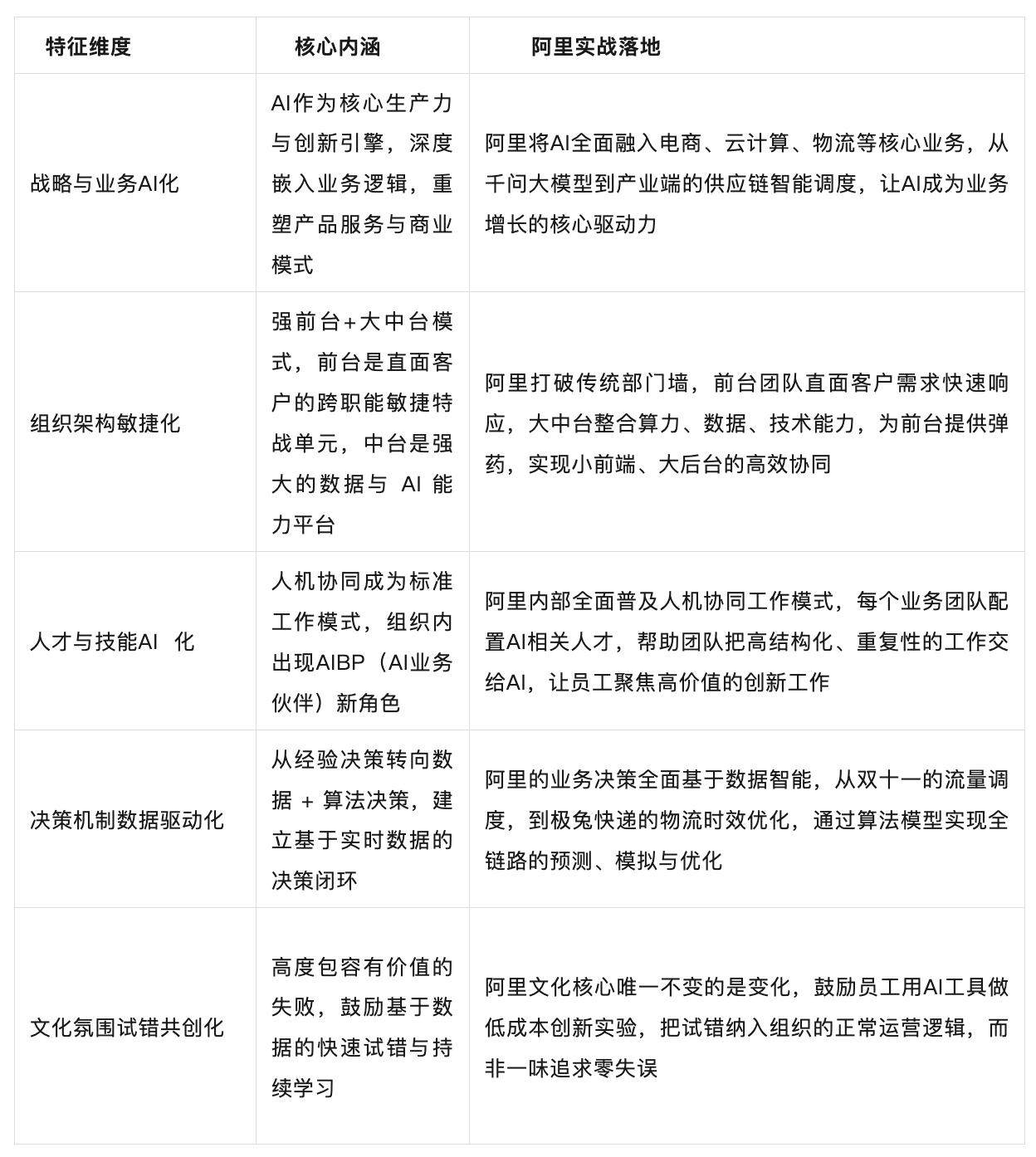
AI原生组织的五大核心特征
宁晓东基于阿里实践经验提炼出以下关键特征:
- 战略与业务AI化:将AI深度融入核心业务,如阿里的电商与供应链智能调度。
- 组织架构敏捷化:打破部门壁垒,建立“强前台+大中台”模式,提升响应效率。
- 人才与技能AI化:构建AI时代的人才胜任力模型,强化人机协同能力。
- 决策机制数据驱动化:通过数据建模和分析支持实时决策与战略调整。
- 文化氛围试错共创化:鼓励快速迭代与跨部门共创,形成容错与学习机制。
构建敏捷组织的四步核心沉淀
宁晓东指出企业需完成以下关键转型步骤:

- 隐性经验显性化:将企业高管或核心员工的隐性知识转化为可描述的经验。
- 显性经验标准化:制定清晰流程和标准操作程序(SOP)。
- 标准经验数字化:将流程与标准转化为数字形式,便于系统处理。
- 数字经验资产化:将数字经验沉淀为可复用的企业AI资产,实现规模化复制。
人才管理与效能提升的实践路径
-
四部曲打造人才梯队:
- 定标:明确核心岗位的胜任力模型。
- 对标:对人才进行全面盘点和能力评估。
- 达标:制定个性化发展计划,推动能力提升。
- 发展:通过动态管理实现人岗匹配与持续成长。
-
人效管理核心矩阵:
- 区分岗位的战略价值与结构化程度。
- 制定差异化的人效提升策略。
- 实现“人+AI”协同增效。
敏捷组织治理与绩效管理模型
-
组织架构设计三原则:
- 弱化岗位,强化角色。
- 弱化部门,强化价值创造。
- 以客户为中心,而非以管理层为中心。
-
敏捷绩效管理四环12步模型:
- 定目标:设定清晰、可量化的业务目标。
- 追过程:实时追踪执行进展,提供动态反馈。
- 评结果:基于数据评估成果,不唯KPI论。
- 做复盘:总结经验,持续优化流程与策略。
-
激励体系设计:
- 钱要给到位:确保物质激励具有竞争力。
- 心要暖到位:构建归属感与认同感,强化文化激励。
AI转型中的挑战与应对建议
-
警惕误区:
- 不要高估AI的短期影响,避免盲目投入。
- 不要低估AI的长期影响,需提前布局组织进化。
-
管理基本功依然关键:
- 招聘、激励、目标设定、绩效考核、文化建设仍是组织核心。
- 技术进步无法替代对“人”的关注与培养。
-
构建组织护城河:
- 以客户价值为中心的响应机制。
- 以员工成长为驱动的组织生态。
- 持续迭代与自我进化的组织能力。
结语:AI时代组织的未来图景
宁晓东强调,AI不仅是一次技术变革,更是对企业治理、人才战略和文化机制的系统性重构。那些能够完成隐性经验沉淀、实现组织敏捷化、推动人才与AI深度融合的企业,将在新一轮竞争中占据先机。未来企业的成功,取决于是否能构建一个持续进化、客户导向、人机协同的AI原生敏捷组织。